|
1 問題的提出 在工業控製及測量領域較為常用的網絡之一就是物理層采用RS-485通信接口所組成的工控設備網絡。這種通信接口可以十 分方便地將許多設備組成一個控製網絡。從目前解決單片機之間中長距離通信的諸多方案分析來看,RS-485總線通信模式由於 具有結構簡單、價格低廉、通信距離和數據傳輸速率適當等特點而被廣泛應用於儀器儀表、智能化傳感器集散控製、樓宇控 製、監控報警等領域。但RS485總線存在自適應、自保護功能脆弱等缺點,如不注意一些細節的處理,常出現通信失敗甚至係 統癱瘓等故障,因此提高RS-485總線的運行可靠性至關重要。
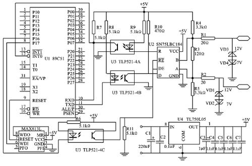
 圖1RS485通信接口原理圖 2 硬件電路設計中需注意的問題 2.1 電路基本原理 某節點的硬件電路設計如圖1所示,在該電路中,使用了一種RS-485接口芯片SN75LBC184,它采用單一電源Vcc,電壓在+ 3~+5.5 V範圍內都能正常工作。與普通的RS-485芯片相比,它不但能抗雷電的衝擊而且能承受高達8 kV的靜電放電衝擊,片 內集成4個瞬時過壓保護管,可承受高達400 V的瞬態脈衝電壓。因此,它能顯著提高防止雷電損壞器件的可靠性。對一些環 境比較惡劣的現場,可直接與傳輸線相接而不需要任何外加保護元件。該芯片還有一個獨特的設計,當輸入端開路時,其輸出 為高電平,這樣可保證接收器輸入端電纜有開路故障時,不影響係統的正常工作。另外,它的輸入阻抗為RS485標準輸入阻抗 的2倍(≥24 kΩ),故可以在總線上連接64個收發器。芯片內部設計了限斜率驅動,使輸出信號邊沿不會過陡,使傳輸線上 不會產生過多的高頻分量,從而有效扼製電磁幹擾。在圖1中,四位一體的光電耦合器TLP521讓單片機與SN75LBC184之間完全 沒有了電的聯係,提高了工作的可靠性。基本原理為:當單片機P1.6=0時,光電耦合器的發光二極管發光,光敏三極管導通, 輸出高電壓(+5 V),選中RS485接口芯片的DE端,允許發送。當單片機P1.6=1時,光電耦合器的發光二極管不發光,光敏 三極管不導通,輸出低電壓(0 V),選中RS485接口芯片的RE端,允許接收。SN75LBC184的R端(接收端)和D端(發送端)的 原理與上述類似。 2.2 RS-485的DE控製端設計 在RS-485總線構築的半雙工通信係統中,在整個網絡中任一時刻隻能有一個節點處於發送狀態並向總線發送數據,其他所 有節點都必須處於接收狀態。如果有2個節點或2個以上節點同時向總線發送數據,將會導致所有發送方的數據發送失敗。因 此,在係統各個節點的硬件設計中,應首先力求避免因異常情況而引起本節點向總線發送數據而導致總線數據衝突。以MCS51 係列的單片機為例,因其在係統複位時,I/O口都輸出高電平,如果把I/O口直接與RS-485接口芯片的驅動器使能端DE相連,會 在CPU複位期間使DE為高,從而使本節點處於發送狀態。如果此時總線上有其他節點正在發送數據,則此次數據傳輸將被打斷 而告失敗,甚至引起整個總線因某一節點的故障而通信阻塞,繼而影響整個係統的正常運行。考慮到通信的穩定性和可靠性, 在每個節點的設計中應將控製RS485總線接口芯片的發送引腳設計成DE端的反邏輯,即控製引腳為邏輯“1”時,DE端為 “0”;控製引腳為邏輯“0”時,DE端為“1”。在圖1中,將CPU的引腳P1.6通過光電耦合器驅動DE端,這樣就可以使控製引腳 為高或者異常複位時使SN75LBC184始終處於接收狀態,從而從硬件上有效避免節點因異常情況而對整個係統造成的影響。這就 為整個係統的通信可靠奠定了基礎。 此外,電路中還有1片看門狗MAX813L,能在節點發生死循環或其他故障時,自動複位程序,交出RS-485總線控製權。這樣 就能保證整個係統不會因某一節點發生故障而獨占總線,導致整個係統癱瘓。 2.3 避免總線衝突的設計 當一個節點需要使用總線時,為了實現總線通信可靠,在有數據需要發送的情況下先偵聽總線。在硬件接口上,首先將 RS-485接口芯片的數據接收引腳反相後接至CPU的中斷引腳INT0。在圖1中,INT0是連至光電耦合器的輸出端。當總線上有數據 正在傳輸時,SN75LBC184的數據接收端(R端)表現為變化的高低電平,利用其產生的CPU下降沿中斷(也可采用查詢方式), 能得知此時總線是否正“忙”,即總線上是否有節點正在通信。如果“空閑”,則可以得到對總線的使用權限,這樣就較好地 解決了總線衝突的問題。在此基礎上,還可以定義各種消息的優先級,使高優先級的消息得以優先發送,從而進一步提高係統 的實時性。采用這種工作方式後,係統中已經沒有主、從節點之分,各個節點對總線的使用權限是平等的,從而有效避免了個 別節點通信負擔較重的情況。總線的利用率和係統的通信效率都得以大大提高,從而也使係統響應的實時性得到改善,而且即 使係統中個別節點發生故障,也不會影響其他節點的正常通信和正常工作。這樣使得係統的“危險”分散了,從某種程度上來 說增強了係統的工作可靠性和穩定性。 2.4 RS-485輸出電路部分的設計 在圖1中,VD1~VD4為信號限幅二極管,其穩壓值應保證符合RS-485標準,VD1和VD3取12 V,VD2 和VD4取7 V,以保證將信號 幅度限定在-7~+12 V之間,進一步提高抗過壓的能力。考慮到線路的特殊情況(如某一節點的RS-485芯片被擊穿短路),為 防止總線中其他分機的通信受到影響,在SN75LBC184的信號輸出端串聯了2個20 Ω的電阻R1和R2,這樣本機的硬件故障就不 會使整個總線的通信受到影響。在應用係統工程的現場施工中,由於通信載體是雙絞線,它的特性阻抗為120 Ω左右,所以線 路設計時,在RS485網絡傳輸線的始端和末端應各接1個120 Ω的匹配電阻(如圖1中的R3),以減少線路上傳輸信號的反射。 2.5係統的電源選擇 對於由單片機結合RS-485組建的測控網絡,應優先采用各節點獨立供電的方案,同時電源線不能與RS-485信號線共用同一 股多芯電纜。RS-485信號線宜選用截麵積0.75 mm2以上的雙絞線而不是平直線,並且選用線性電源TL750L05比選用開關電源更 合適。TL750L05必須有輸出電容,若沒有輸出電容,則其輸出端的電壓為鋸齒波形狀,鋸齒波的上升沿隨輸入電壓變化而變 化,加輸出電容後,可以抑製該現象。 3 軟件的編程 SN75LBC184在接收方式時,A、B為輸入,R為輸出;在發送方式時,D為輸入,A、B為輸出。當傳送方向改變一次後,如果 輸入未變化,則此時輸出為隨機狀態,直至輸入狀態變化一次,輸出狀態才確定。顯然,在由發送方式轉入接收方式後,如果 A、B狀態變化前,R為低電平,在第一個數據起始位時,R仍為低電平,CPU認為此時無起始位,直到出現第一個下降沿,CPU才 開始接收第一個數據,這將導致接收錯誤。由接收方式轉入發送方式後,D變化前,若A與B之間為低電壓,發送第一個數據起 始位時,A與B之間仍為低電壓,A、B引腳無起始位,同樣會導致發送錯誤。克服這種後果的方案是:主機連續發送兩個同步 字,同步字要包含多次邊沿變化(如55H ,0AAH),並發送兩次(第一次可能接收錯誤而忽略) ,接收端收到同步字後,就可以 傳送數據了,從而保證正確通信。 為了更可靠地工作,在RS485總線狀態切換時需要適當延時,再進行數據的收發。具體的做法是在數據發送狀態下,先將 控製端置“1”,延時0.5 ms左右的時間,再發送有效的數據,數據發送結束後,再延時0.5 ms,將控製端置“0”。這樣的處 理會使總線在狀態切換時,有一個穩定的工作過程。數據通信程序基本流程圖如圖2所示。
 圖2數據通信程序基本流程圖 單片機通信節點的程序基本上可以分為6個主要部分,分別為預定義部分、初始化部分、主程序部分、設備狀態檢測部 分、幀接收部分和幀發送部分。預定義部分主要定義了通信中使用的握手信號,用於保存設備信息的緩衝區和保存本節點設備 號的變量。設備狀態檢測部分應能在程序初始化後,當硬件發生故障時,作出相應的反應。主程序部分應能接收命令幀,並根 據命令的內容作出相應的回應。為縮短篇幅,這裏僅給出主程序部分的代碼。如下所示: /* 主程序流程 */ while(1) { //主循環 if(recv_cmd(&type)==0) //發生幀錯誤或幀地址與本機 //地址不符,丟棄當前幀後返回 continue; switch(type) { case __ACTIVE_: //主機詢問從機是否存在 send_data(__OK_, 0,dbuf);//發送應答信息 break; case __GETDATA_: len = strlen(dbuf); send_data(__STATUS_, len,dbuf);//發送狀態信息 break; default: break; //命令類型錯誤,丟棄當前幀後返回 } } 4 結論 RS-485由於使用了差分電平傳輸信號,傳輸距離比RS-232更長,最多可以達到3000 m,因此很適合工業環境下的應用。但 與CAN總線等更為先進的現場工業總線相比,其處理錯誤的能力還稍顯遜色,所以在軟件部分還需要進行特別的設計,以避免 數據錯誤等情況發生。另外,係統的數據冗餘量較大,對於速度要求高的應用場所不適宜用RS-485總線。雖然RS-485總線存 在一些缺點,但由於它的線路設計簡單、價格低廉、控製方便,隻要處理好細節,在某些工程應用中仍然能發揮良好的作用。 總之,解決可靠性的關鍵在於工程開始施工前就要全盤考慮可采取的措施,這樣才能從根本上解決問題,而不要等到工程後期 再去亡羊補牢。
|