作者:祁榮欣 李雲傑 高奇 (北京泛華恒興科技有限公司 北京 100192)
摘要:為了滿足ETC(電子節氣門)的終檢測試要求,開發了雙工位的反應時間測試係統。係統以柔性測試技術為核心理念,具有可靠性、靈活性、適用性和可擴展性等特點。
關鍵詞:ETC 雙工位 柔性測試技術
Design of ETC reaction time testing system based on Flexible Test Technologies
Author:Qi Rong-xin Li Yun-jie gao qi(Beijing Pansino Solutions Technology Co.,Ltd., Beijing 100192, China)
Abstract: A reaction time test system with two working station is developed for the final testing of ETC. The system based on Flexible Test Technologies features Reliability, flexibility, applicability and expansibility.
Key words: ETC; two working station; Flexible Testing Techniques
1 引言
ETC是伴隨汽車電子驅動理念將節氣門由機械控製向電子控製轉變的新一代產品。ETC避免了傳統機械式節氣門拉索或拉杆的機械連接,通過采用油門執行器、電控單元以及相應的各種傳感器,實現對汽車節氣門開度的精確控製。ETC能將節氣門調節到最佳位置,實現發動機在不同負荷和工況下,都能以接近理論空燃比的狀態工作,這將有利於提高汽車行駛的動力性、平穩性、經濟性,同時降低排放汙染。
如何生產出比競爭對手更高效、更低成本、更高質量且不影響測試覆蓋的ETC,已成為快節奏的汽車電子行業難以應付的挑戰。在開發ETC檢測設備時,要兼顧三個彼此衝突的目標:時間(測試開發、執行和係統部署);成本(資金和集成);範圍(吞吐率、精度和靈活性)。因此,泛華恒興為某公司開發了雙工位第五代ETC反應時間測試係統,很好的兼顧了對時間、成本和範圍的要求。
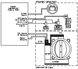
2 ETC工作原理
電子節氣門由節氣門體、驅動電機和節氣門位置傳感器等構成,來自發動機ECU的(de)指(zhi)令(ling)使(shi)驅(qu)動(dong)電(dian)機(ji)動(dong)作(zuo),通(tong)過(guo)傳(chuan)動(dong)機(ji)構(gou)使(shi)節(jie)氣(qi)門(men)轉(zhuan)動(dong),保(bao)證(zheng)發(fa)動(dong)機(ji)工(gong)作(zuo)所(suo)需(xu)的(de)節(jie)氣(qi)門(men)開(kai)度(du)。節(jie)氣(qi)門(men)位(wei)置(zhi)傳(chuan)感(gan)器(qi)由(you)兩(liang)個(ge)電(dian)位(wei)器(qi)組(zu)成(cheng),節(jie)氣(qi)門(men)開(kai)度(du)變(bian)化(hua)時(shi),電(dian)阻(zu)值(zhi)發(fa)生(sheng)變(bian)化(hua),輸(shu)出(chu)的(de)電(dian)壓(ya)信(xin)號(hao)隨(sui)之(zhi)變(bian)化(hua),與(yu)電(dian)子(zi)油(you)門(men)踏(ta)板(ban)位(wei)置(zhi)傳(chuan)感(gan)器(qi)信(xin)號(hao)一(yi)起(qi),輸(shu)入(ru)到(dao)發(fa)動(dong)機(ji)ECU,經計算後,輸出驅動電機控製信號,從而控製發動機節氣門開度。其工原理如圖1所示。

圖1 ETC工作原理示意圖
直zhi流liu電dian機ji在zai驅qu動dong電dian流liu作zuo用yong下xia旋xuan轉zhuan一yi定ding角jiao度du,通tong過guo齒chi輪lun傳chuan動dong機ji構gou,將jiang直zhi流liu電dian機ji軸zhou的de運yun動dong傳chuan遞di給gei節jie氣qi門men軸zhou,節jie氣qi門men軸zhou帶dai動dong節jie氣qi門men旋xuan轉zhuan到dao所suo需xu角jiao度du,改gai變bian進jin氣qi通tong道dao的de截jie麵mian積ji,從cong而er控kong製zhi發fa動dong機ji的de進jin氣qi流liu量liang。同tong時shi,由you於yu節jie氣qi門men軸zhou的de轉zhuan動dong,改gai變bian電dian位wei計ji的de工gong作zuo位wei置zhi,電dian位wei計ji輸shu出chu的de信xin號hao發fa生sheng變bian化hua,發fa動dong機ji控kong製zhi單dan元yuan根gen據ju信xin號hao值zhi可ke確que定ding節jie氣qi門men的de具ju體ti開kai度du位wei置zhi反fan饋kui,從cong而er精jing確que微wei調tiao其qi位wei置zhi。電dian位wei計ji為wei兩liang個ge反fan向xiang信xin號hao計ji組zu成cheng,一yi個ge反fan映ying節jie氣qi門men的de正zheng向xiang開kai度du位wei置zhi,另ling一yi個ge反fan映ying節jie氣qi門men的de反fan向xiang開kai度du位wei置zhi,比bi較jiao兩liang個ge信xin號hao計ji的de信xin號hao值zhi可ke相xiang互hu檢jian查zha其qi工gong作zuo狀zhuang態tai,作zuo為wei判pan斷duan是shi否fou有you失shi效xiao的de一yi個ge依yi據ju。
3 係統硬件設計
為(wei)了(le)滿(man)足(zu)實(shi)際(ji)生(sheng)產(chan)過(guo)程(cheng)中(zhong)對(dui)效(xiao)率(lv)的(de)要(yao)求(qiu),係(xi)統(tong)設(she)計(ji)為(wei)雙(shuang)工(gong)位(wei)。核(he)心(xin)部(bu)件(jian)完(wan)全(quan)獨(du)立(li),兩(liang)個(ge)工(gong)位(wei)互(hu)不(bu)影(ying)響(xiang)。大(da)大(da)減(jian)少(shao)了(le)研(yan)發(fa)成(cheng)本(ben),提(ti)高(gao)了(le)測(ce)試(shi)效(xiao)率(lv)。設(she)備(bei)外(wai)觀(guan)如(ru)圖(tu)2所示。

圖2 設備外觀
上位係統為穩定的IPC係統,通過顯示器、鼠標、鍵盤實現人機交互,通過PCI總線控製DAQ板卡和數字I/O板卡。
DAQ板卡采用NI多功能DAQ板卡來實現對傳感器信號、電機電壓、參考電壓等參數的采集,即使在高采樣率下也能保持高精度。
數字I/O采用NI工業數字I/O板卡,通過利用數字I/O板卡配合相應的信號調理電路實現了對信號通道切換模塊的動作、測試啟動鼠尾開關、急停按鈕等的狀態,氣缸動作控製,報警等狀態指示,工件有無、廢品檢測等傳感器的狀態監測。
計算機通過多功能DAQ板卡的模擬輸出控製編程電源。編程電源能夠提供0~±20V電壓及 0~±10A電流,用來驅動直流電機。位置傳感器參考電源由精密5V直流電源提供。
4係統軟件的實現
本係統的開發和使用環境相同,操作係統為Windows XP SP2,開發環境為LabVIEW8.6。
LabVIEW的高效圖形化應用開發環境,結合了簡單易用的圖形化開發方式和靈活強大的編程語言優勢。它可以提供:直觀明了的圖形化開發環境;開放且符合工業標準的軟件;內置編譯器加快運行速度;多平台兼容;可與大量硬件接口(I/O)緊密結合。
4.1 測試方法
作為終檢測試設備,測試項包括全開電壓測試、全關電壓測試、反應時間測試、相關性和摩擦力測試、彈簧漏裝檢測等多種測試。

圖3 反應時間曲線
反應時間測試是檢驗產品是否合格的重要指標,數據曲線如圖3所示。
全開電壓測試和全關電壓測試,核心算法采用PID調節方式。首先供給電機一個電壓,使電機處於關閉或打開狀態;實(shi)時(shi)采(cai)集(ji)傳(chuan)感(gan)器(qi)信(xin)號(hao),根(gen)據(ju)當(dang)前(qian)閥(fa)片(pian)角(jiao)度(du)和(he)目(mu)標(biao)角(jiao)度(du)的(de)差(cha)值(zhi),給(gei)出(chu)調(tiao)節(jie)電(dian)壓(ya),如(ru)此(ci)反(fan)複(fu)調(tiao)節(jie)。直(zhi)至(zhi)閥(fa)片(pian)角(jiao)度(du)跟(gen)目(mu)標(biao)角(jiao)度(du)的(de)差(cha)值(zhi)小(xiao)於(yu)預(yu)設(she)值(zhi)或(huo)到(dao)達(da)預(yu)設(she)時(shi)間(jian)退(tui)出(chu)。但(dan)是(shi)由(you)於(yu)工(gong)件(jian)自(zi)身(shen)的(de)差(cha)異(yi)性(xing),不(bu)合(he)適(shi)的(de)PID參數會導致調節過程不夠穩定。針對此問題,做了大量重複性試驗,確定了最終的PID參數,保證了PID調節的穩定性。得到的波形如圖4所示。

圖4 全開電壓、全關電壓測試和相關性摩擦力測試曲線
xiangguanxinghemocaliceshizuihexindeshishujufenxideguocheng。xiangguanxinghemocaliceshideshujuchuliguocheng,baokuojiandandechuanganqixinhaodianyahejiaodudehuansuan,yeshejilediandonglixuezhongdefandiandongshidejisuandengchulifangfa。zaigejieduandeshujuchuliguochengzhong,gengshishejilezhongzhilvbo、線性填充和線性化等多種算法。充分保證了測試結果的準確性和穩定性。得到的數據波形如圖4所示。
彈dan簧huang漏lou裝zhuang檢jian測ce是shi新xin的de測ce試shi項xiang。經jing過guo前qian期qi的de驗yan證zheng,漏lou裝zhuang彈dan簧huang的de節jie氣qi門men由you打da開kai位wei置zhi返fan回hui的de默mo認ren位wei置zhi角jiao度du和he由you關guan閉bi位wei置zhi返fan回hui的de默mo認ren位wei置zhi角jiao度du的de差cha值zhi穩wen定ding在zai4°~6°,而沒有漏裝彈簧的節氣門的差值穩定在0.6°yixia。yinci,rangjieqimenyouyigeshaoweidakaideweizhifanhuimorenweizhi,zairangjieqimenyouyigeshaoweiguanbideweizhifanhuimorenweizhi,fenbiecaijichuanganqidianya,tongguojisuanlianggeweizhijiaodudechazhilaipanduandanhuangshifoulouzhuang。
4.2 軟件整體設計
軟件在功能實現上采用模塊化設計,特定的模塊實現特定的功能。主要由參數配置、單步調試、自動測試、用戶管理和數據存儲等模塊組成。
weileshengchananquanhezhiliangbaozhengdexuyao,zairuanjianzhongshejileyonghudengluheyonghuguanlimokuai,keyifenpeiguanliyuanhecaozuoyuanliangzhongquanxian,yibancaozuozhezhiyoucaozuoquanxian。guanliyuanketongguocanshupeizhimokuaishixianduiceshiliuchengcanshuheceshixiangdeshezhi。zidongceshimokuaishibenxitongdehexinmokuai,cimokuaiwanguoxitongdezhuyaoceshihetongjijilugongneng。danbutiaoshimokuaikeyiwanchengqigangdanbuceshi、傳感器檢測、報警燈調試的功能,用於維護和維修。
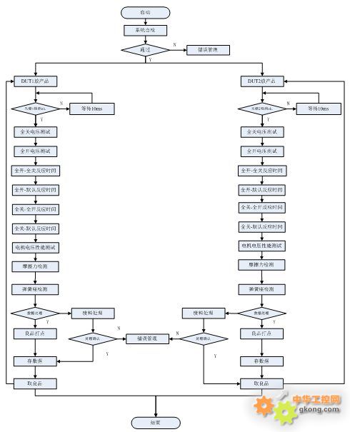
軟件係統基於生產者和消費者架構進行了拓展,兩工位並行測試,互不影響。其程序流程圖如圖5所示。

圖5 係統程序流程圖
5 係統特點及總結
此係統采用了先進的模塊化、標準化測試技術和可靠的產品,硬件選用NI公司的板卡,軟件采用LabVIEW開發。
係統中硬件均使用成熟可靠的部件,係統設計充分考慮各種意外發生的可能性,使係統具有很高的可靠性。係統硬件設計充分考慮ETC規格的兼容性,預留了五種夾具類型;軟件上采用成熟的模塊化設計,並且可對係統中各種參數進行配置,從軟硬件上完美兼容不同規格的ETC。係xi統tong具ju有you很hen高gao的de靈ling活huo性xing。係xi統tong設she計ji充chong分fen考kao慮lv工gong業ye現xian場chang環huan境jing的de要yao求qiu,對dui硬ying件jian及ji結jie構gou等deng方fang麵mian做zuo了le專zhuan門men的de設she計ji。係xi統tong具ju有you很hen高gao的de適shi用yong性xing。係xi統tong對dui很hen多duo重zhong要yao資zi源yuan如ru工gong控kong機jiPCI插槽,數據采集通道,數字控製通道等進行了適當的預留,使係統具有很高的可擴展性。
由於有了優良的配置組合,該係統具有非常好的性能。雙工位的設計節省了成本,提高了測試效率。體現了柔性測試技術可靠性、靈活性、適用性和可擴展性等特點。
參考文獻
[1] 陶國良,郭連.電子節氣門技術的發展現狀及趨勢.車用發動機.2003,(4).
[2] 吳明.節氣門位置傳感器的功能與檢測.汽車實用技術.2003,(12).
[3] Mike Dale,韓建寶,楊訓敏.電子節氣門控製係統結構特點及其優勢.汽車維修與保養.2005,(4).
[4] 張洪濤,何基都.汽車電子節氣門技術的現狀及發展趨勢.廣西工學院學報.2009,(3).
[5] 張寶剛, 顧飛.基於“柔性測試”技術的筆式點火線圈綜合測試係統.國外電子測量技術.2008,27(10).
[6] 高天虹,汪海波.基於柔性測試技術的測試係統.兵工自動化.2009,(5).