|
CAN總線接口電路設計:
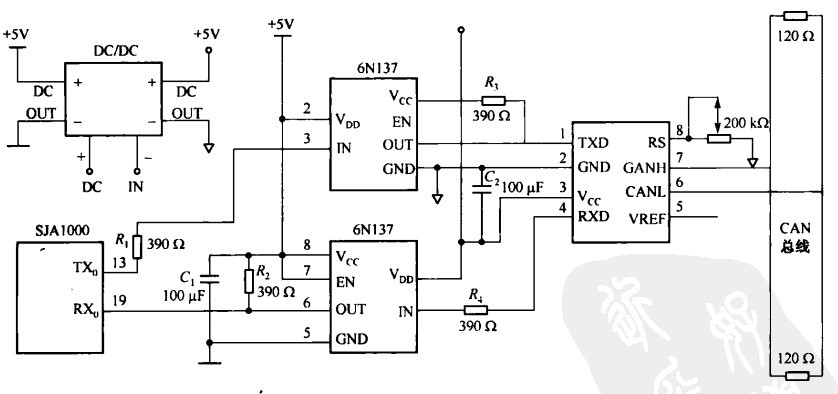
CAN總(zong)線(xian)是(shi)一(yi)種(zhong)有(you)效(xiao)支(zhi)持(chi)分(fen)布(bu)式(shi)控(kong)製(zhi)和(he)實(shi)時(shi)控(kong)製(zhi)的(de)串(chuan)行(xing)通(tong)信(xin)網(wang)絡(luo),以(yi)其(qi)性(xing)能(neng)和(he)高(gao)可(ke)靠(kao)性(xing)在(zai)自(zi)動(dong)控(kong)製(zhi)領(ling)域(yu)得(de)到(dao)了(le)廣(guang)泛(fan)的(de)應(ying)用(yong)。為(wei)提(ti)高(gao)係(xi)統(tong)的(de)驅(qu)動(dong)能(neng)力(li),增(zeng)大(da)通(tong)信(xin)距(ju)離(li),實(shi)際(ji)應(ying)用(yong)中(zhong)多(duo)采(cai)用(yong)PHILIPS公司的82C250作為CAN控製器與物理總線間的接口,即CAN收發器,以增強對總線的差動發送能力和對CAN控製器的差動接受能力。 為進一步增強抗幹擾能力,往往在CAN控製器與收發器之間設置光電隔離器電路。典型的CAN總線接口電路原理如圖3-2所示:

在CAN總線接口電路的設計中,需要著重考慮以下關鍵問題。
1. 光電隔離電路
光電隔離電路雖然能增強係統的抗幹擾能力,但也會增加CAN總線有效回路信號的傳輸延遲時間,導致通信速率或傳輸距離減少。82C250等型號的CAN收發器本身具備瞬間抗幹擾,降低射頻幹擾(RFI)及ji實shi現xian熱re防fang護hu的de能neng力li,其qi具ju有you的de電dian流liu限xian製zhi電dian路lu還hai提ti供gong了le對dui總zong線xian的de進jin一yi步bu保bao護hu功gong能neng,因yin此ci,如ru果guo現xian場chang傳chuan輸shu距ju離li近jin,電dian磁ci幹gan擾rao小xiao,可ke以yi不bu采cai用yong光guang電dian隔ge離li,應ying選xuan用yong高gao速su光guang電dian隔ge離li器qi件jian。以yi縮suo短duanCAN總線有效回路信號的傳輸延遲時間,如高速光電耦合器6N137,傳輸延遲時間短,典型值僅為48NS,已接近TTL電路傳輸延遲時間的水平。
2. 電源隔離
光電隔離器件兩側所用電源VDD與VCC必須完全隔離,否則,光電隔離將失去應有的作用。電源的隔離可以通過小功率DC/DC電源隔離模塊實現,如外形尺寸為DIP-14標準腳位的5V雙路隔離輸出的小功率DC/DC模塊。
3. 上拉電阻
圖3-2 的CAN收發器82C250的發送數據輸入端TXD與光電耦合器6N137的輸出端OUT相連,注意,TXD必須同時接上拉電阻R3。一方麵,R3保證6N137中的光敏三級管導通時輸出低電平,截止時輸出高電平。另一方麵,這也是CAN總線的要求。具體而言,82C250的TXD端的狀態決定著高,低電平CAN電壓輸入/輸出端CANH,CANL的狀態。CAN總線規定,總線在空閑期間應呈隱形。即CAN網絡中節點的默認狀態是隱性的,這要求82C250的TXD端的默認狀態為邏輯1(高電平)。為此,必須通過R3確保在不發送數據或出現異常情況時,TXD端的狀態為邏輯1(高電平)。
表3-2 TXD與CANH, CANL的關係表

4. 總線阻抗匹配
CAN總線的末端必須連接兩個120oudedianzu,tamenduizongxianzukangpipeiyouzhezhongyaodezuoyong,bukeshenglve。fouze,jiangdadajiangdizongxianshujutongxinshidekekaoxinghekangganraoxing,shenzhiyoukenengdaozhiwufatongxin。
5. 其他抗幹擾措施
為提高接口電路的抗幹擾能力,還可以考慮以下措施:
A. 在82C250的CANH,CANL端與地之間並聯兩個30pf 的小電容,以濾除總線上的高頻幹擾,防止電磁輻射
B. 在82C250 的CANH,CANL端與CAN總線之間各串聯一個5歐的電阻,以限製電流,保護82C250免受過流衝擊。
C. 在82C250,6N137等集成電路的電源端與地之間加入一個100NF的去耦合電容,以降低幹擾。
接口電路是CAN總(zong)線(xian)網(wang)絡(luo)中(zhong)重(zhong)要(yao)環(huan)節(jie),其(qi)可(ke)靠(kao)性(xing)與(yu)安(an)全(quan)性(xing)直(zhi)接(jie)影(ying)響(xiang)整(zheng)個(ge)通(tong)信(xin)網(wang)絡(luo)運(yun)行(xing),隻(zhi)有(you)抓(zhua)住(zhu)設(she)計(ji)中(zhong)的(de)關(guan)鍵(jian),才(cai)能(neng)提(ti)高(gao)多(duo)接(jie)口(kou)電(dian)路(lu)的(de)質(zhi)量(liang)與(yu)性(xing)能(neng),確(que)保(bao)CAN總線網絡安全,可靠地運行。
|