|
H橋功率晶體管拓tuo撲pu結jie構gou正zheng日ri益yi成cheng為wei從cong單dan電dian源yuan電dian壓ya來lai對dui電dian動dong機ji和he其qi他ta負fu載zai進jin行xing雙shuang向xiang驅qu動dong的de一yi種zhong常chang用yong方fang法fa。在zai大da部bu分fen場chang合he中zhong,監jian視shi輸shu送song至zhi負fu載zai的de電dian流liu和he實shi時shi地di利li用yong該gai信xin息xi以yi提ti供gong操cao作zuo反fan饋kui至zhi一yi個ge控kong製zhi係xi統tong具ju有you非fei常chang大da的de好hao處chu。在zai大da多duo數shu新xin型xing設she計ji中zhong,人ren們men往wang往wang采cai用yong脈寬調製(PWM)方法來提供高效的可變功率輸送,但是,這樣做會使負載的兩端承受極快的電壓瞬變,因而導致儀表問題的複雜化。淩力爾特(Linear)公司推出的新型高壓側電流檢測放大器能簡化該問題。
測量H橋的負載電流
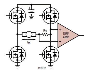
負載監視的傳統方法是布設一個與負載相串聯的小值檢測電阻,該電阻能夠產生一個用於代表負載電流的可測量電壓降(圖1)。這裏的難點是:當執行PWM操(cao)作(zuo)時(shi),檢(jian)測(ce)電(dian)阻(zu)器(qi)上(shang)的(de)共(gong)模(mo)電(dian)壓(ya)具(ju)有(you)讓(rang)人(ren)討(tao)厭(yan)的(de)電(dian)壓(ya)瞬(shun)變(bian),這(zhe)些(xie)電(dian)壓(ya)瞬(shun)變(bian)的(de)高(gao)頻(pin)雜(za)亂(luan)信(xin)號(hao)會(hui)損(sun)害(hai)檢(jian)測(ce)放(fang)大(da)器(qi)的(de)操(cao)作(zuo)性(xing)能(neng)。雖(sui)然(ran)可(ke)對(dui)該(gai)雜(za)亂(luan)信(xin)號(hao)進(jin)行(xing)濾(lv)波(bo)處(chu)理(li)以(yi)恢(hui)複(fu)有(you)用(yong)的(de)低(di)頻(pin)信(xin)息(xi),但(dan)是(shi)提(ti)供(gong)快(kuai)速(su)故(gu)障(zhang)保(bao)護(hu)的(de)能(neng)力(li)將(jiang)隨(sui)之(zhi)喪(sang)失(shi)。此(ci)外(wai),這(zhe)種(zhong)“跨接”檢測電阻器配置還無法監視開關貫通電流,從而造成許多重要的故障模式未被檢測出來或處於失控狀態 (例如:開關功能失效)。
 圖1:傳統的負載檢測在采用PWM時會產生問題。
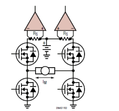
監視饋送至每個半橋的電源電流是一種實用性強得多的方法(圖2)。該方案提供了簡化和改善電路性能的多項好處。主要的改進是通過使檢測電阻器處於一個相對恒定的共模電壓(即:電源電壓)來實現,這樣就可以保持PWM電流波形的保真度。另外,通過在電源側對每個半橋進行單獨監視,便能夠很容易地檢測並可控製功率器件操作失效和負載接地短路。
 圖2:與 PWM相兼容的H橋負載檢測。
通過采用可產生“極性-大小”控製功能的PWM邏輯電路,其中一個半橋將處於100%拉高狀態(取決於驅動的方向或極性)。負載電流與通過100%(完全接通)開關輸送的電流相等,而不受另一個半橋上的PWM 工作占空比所影響。這允許采用合適的高壓側檢測放大 法來實現負載電流波形的簡單重建。
簡單的解決方案
LTC6103和LTC6104雙通道高壓側檢測放大器非常適合於執行H橋監視功能。這兩款器件均具有兩個電流檢測輸入通道,並提供了兩個單向輸出(LTC6103)或單個雙向輸出(LTC6104)。由於每個電流檢測通道均以單向的方式運作,因此隻對來自完全接通的半橋電流進行監視。
由you於yu另ling一yi個ge半ban橋qiao中zhong的de電dian流liu脈mai衝chong方fang向xiang相xiang反fan,因yin此ci放fang大da器qi通tong道dao保bao持chi在zai一yi個ge截jie止zhi狀zhuang態tai,而er且qie並bing不bu影ying響xiang讀du出chu操cao作zuo。這zhe意yi味wei著zhe輸shu出chu信xin號hao僅jin反fan映ying完wan全quan接jie通tong的de半ban橋qiao電dian流liu,該gai電dian流liu與yu受shou控kong負fu載zai電dian流liu相xiang等deng。
憑借其快速(微秒級)xiangyingshijian,zhexieqijianhaitigongleguozaijiancegongneng,congernenggouzaichuxianguzhangtiaojiandeqingkuangxiaxianggonglvqijianbaohudianlufachuzhishixinhao。zheliangkuanqijianjuncaiyongxianqiaoxingMSOP-8封裝(旨在實現緊湊的電路板布局),並能夠在高達60V的電源電壓條件下正常運作。由於它們具有70V的瞬變電壓承受能力,因而在苛刻的汽車應用中免除了增設浪湧抑製元件的需要。
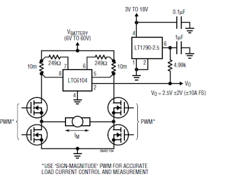
LTC6103的雙路輸出可單獨地用來提供過載檢測,和/或被用作一個差分對以向模數轉換器(ADC)提供一個雙向信號(示例)。圖3給出了一款麵向普通H橋應用的典型電路。功率器件可以是互補型MOSFET、純 N溝道MOSFET或其他的開關器件。當橋接器驅動負載時(在所舉的例子中假設是一部電動機),LTC6103的(de)其(qi)中(zhong)一(yi)個(ge)輸(shu)出(chu)將(jiang)升(sheng)至(zhi)地(di)電(dian)位(wei)以(yi)上(shang),而(er)另(ling)一(yi)個(ge)輸(shu)出(chu)則(ze)保(bao)持(chi)被(bei)下(xia)拉(la)至(zhi)地(di)的(de)狀(zhuang)態(tai),從(cong)而(er)形(xing)成(cheng)了(le)一(yi)個(ge)準(zhun)確(que)的(de)雙(shuang)向(xiang)差(cha)分(fen)輸(shu)出(chu)和(he)一(yi)個(ge)從(cong)不(bu)降(jiang)至(zhi)地(di)電(dian)位(wei)以(yi)下(xia)的(de)共(gong)模(mo)電(dian)壓(ya)。輸(shu)出(chu)電(dian)阻(zu)的(de)選(xuan)擇(ze)(本例中為4.99k)是可以調節的,以滿足任何ADC的源阻抗要求。
 圖 3:LTC6103利用適合ADC的差分輸出來提供雙向H橋監視。
作為一種替代方案,LTC6104的輸出結構提供了單個雙向信號。輸出線路既可以向一個負載電阻供應電流,也可以從一個負載電阻吸收電流(取決於哪個輸入通道正在檢測電流)。隻要引腳4(V–)的電壓比預期的最低輸出電平至少低0.5V,則負向輸出擺幅就將保持線性。如果負載電阻在引腳4接地的情況下回接至一個合適的基準電壓(圖4),就能滿足這個條件。如果引腳4被連接至一個合適的負電源(比如:-3V),則輸出電阻也可以直接回接至地,以形成一個真正的雙極輸出。
 圖 4:LTC6104利用單端輸出提供雙向H橋監視。
本文小結
如果您擁有了正確的放大器,那麼設計一款H橋功率驅動器的負載電流監視器就不是件難事。LTC6103 和LTC6104恰好滿足了這一需要。它們具有雙路檢測輸入和兩種不同的輸出配置選項,這些特點降低了複雜性並縮減了PCB麵積。
作者:Jon Munson
高級應用工程師
淩力爾特公司
|