摘要:本文通過與傳統開放式數控係統概念相對比,提出了基於IEC61131-3的開放式數控係統的概念,然後在綜合國外技術的基礎上,對其軟硬件係統進行了分析總結,最後探討了開放式數控係統的發展方向。 關鍵詞:開放式數控係統 IEC61131-3 OMAC PLCopen 0 引言 從近年來的市場情況來看,尤其是歐洲市場,由於IEC61131標準推廣應用,基於IEC61131-3的開放式數控係統已逐漸成為開放式數控係統的主流,有望成為未來開放式數控係統的標準:硬件係統按美國OMAC Packaging Workgroup(OMAC包裝工作組,簡稱OPW)概念分為三種,通過在軟件或硬件PLC上運行IEC61131-3語言編製的用戶軟件來實現運動控製、插補運算、G代碼控製等CNC標準功能,同時實現PLC邏輯控製功能。鑒於這種開放式數控係統在技術上的突破主要體現在采用IEC61131-3語言編程實現CNC功能,故稱為基於IEC61131-3的開放式數控係統。 1 硬件係統 OPW為美國OMAC Users Group(OMAC用戶組)下設的一個工作組,致力於在包裝機械行業推廣運動控製解決方案,在其《包裝機械自動化導則》中確立了一整套數字化運動控製係統的概念。在綜合、擴展現有硬件係統結構的基礎上,OPW確立了三種硬件係統結構的概念,分別是控製器平台係統結構(Controller-Based System Architecture)、PC平台係統結構(PC-Based System Architecture)、驅動器平台係統結構(Drive-Based System Architecture)。 OMAC雖然設在美國,但是受到歐洲控製係統供應商的廣泛支持,西門子、施耐德等多家歐洲廠商是該組織的成員,其中西門子公司嚴格按照OPW概念推出了Simotion係列運動控製產品,共有Simotion C、Simotion P、Simotion D三種,分別對應上述OPW三種平台。 1.1 控製器平台係統
 圖1:控製器平台係統結構邏輯連接圖 按照OPW概念,圖1中所示控製器(Controller)作為控製係統的核心,是一獨立硬件實體,可實現邏輯控製與運動控製等功能;HMI是可選件,即使是PC做為HMI的硬件,也隻能實現HMI軟件功能;分布式I/O及帶有數字設定接口的驅動器通過現場總線與控製器相連。 雖然OPW沒有明確指出控製器是何種控製器,但這裏的控製器實際上是擴展了運動控製功能的PLC,主要因為:采用了與PLC相一致的硬件時鍾實現掃描周期與中斷等;其邏輯控製與運動控製功能均采用PLC標準編程語言IEC61131-3語言實現。西門子公司雖然未把Simotion C運動控製係統稱為PLC,但該產品實際上是在SIMATIC S7係列PLC基礎上擴展了運動控製功能,可以直接使用 SIMATIC S7係列 PLC的 I/O 模板及功能模板。從施耐德公司產品上,可以更加明顯地了解到這一點,其最初的運動控製產品就是在Modicon Premium係列PLC底板上插接運動控製功能模塊,直接在標準PLC上擴展了運動控製功能。 在實際應用中,PLC硬件有兩種結構形式,一種是傳統結構的PLC硬件係統,其組件全部安裝在獨立的機架上,另外一種是插入到PC主板中的插槽式PLC硬件係統。西門子Simotion C屬於前者,而施耐德Modicon Premium係列PLC有一款Atrium插槽式PLC,PLC的CPU及總線模塊集成在一塊PC板卡上,插入到PC的PCI總線插槽中,然後通過總線與外置機架上的運動控製功能模塊、I/O模塊等進行通信。Atrium插槽式PLC 完全獨立於PC運行:標準PC機的“重起”命令對插槽式PLC的操作模式不起作用;將PC機關閉後再打開,會導致槽式PLC管理的程序熱啟動,但是重啟動不會丟失應用程序內容;可插接在PC插槽中的 24 V電源允許插槽式PLC獨立於PC電源工作。 OPW共推薦了兩種現場總線,用於連接控製器與分布式I/O模塊及帶有數字設定接口驅動器:SERCOS與PROFIBUS總線。實際應用中許多產品中采用了其他方式:可以采用其他現場總線,比如施耐德采用了CANopen總線;對於傳統的PLC係統,也可不采用分布式I/O及采用傳統的±10V模擬信號與帶有模擬設定接口的驅動器相連接。 由於IEC61131-3語言編程工具的發展,控製軟件具有硬件無關性、可ke移yi植zhi性xing等deng開kai放fang性xing特te性xing,給gei了le後hou起qi的de控kong製zhi係xi統tong供gong應ying商shang甚shen至zhi機ji床chuang製zhi造zao廠chang家jia打da破po傳chuan統tong控kong製zhi係xi統tong供gong應ying商shang市shi場chang壟long斷duan的de機ji遇yu。在zai歐ou洲zhou市shi場chang上shang,後hou起qi的de控kong製zhi係xi統tong供gong應ying商shang甚shen至zhi機ji床chuang製zhi造zao廠chang家jia就jiu像xiangPC組裝廠家一樣,購買芯片等硬件元件,獨立配置控製器係統,購買專業軟件公司的IEC61131-3語言編程工具與軟件模塊,也可自行編製軟件模塊,從而打破了西門子公司等傳統控製係統供應商的壟斷。 1.2 PC平台係統
 圖2:PC平台係統結構邏輯連接圖 按照OPW概念,圖2中所示PC作為控製係統的核心,通過運行HMI(可選)、邏輯控製、運動控製等功能軟件,可實現HMI、邏輯控製與運動控製等功能;HMI硬件是可選件,一般為PC顯示器;分布式I/O模塊及帶有數字設定接口的驅動器通過現場總線與PC相連;PC機與機床上的分布式I/O及帶有數字設定接口的驅動器通過插入到PC機插槽上的總線卡通信聯係。 在PC平台上實現I/O等控製功能,首先要通過IEC61131-3語言編程工具,在PC中模擬PLC硬件,也就是以軟PLC的方式實現各種控製功能。 PC平台係統結構是最具開放性的硬件平台,這是由於應用軟件運行在擴展了實時性能的MS Windows係列操作係統及通用工業PC機之上,控製係統提供商隻需潛心於開發工具與軟件模塊等控製軟件即可。PC平ping台tai係xi統tong產chan品pin的de競jing爭zheng力li,主zhu要yao來lai自zi於yu軟ruan件jian,這zhe給gei了le後hou起qi的de小xiao型xing專zhuan業ye軟ruan件jian公gong司si打da破po傳chuan統tong控kong製zhi係xi統tong供gong應ying商shang市shi場chang壟long斷duan的de機ji遇yu,這zhe也ye是shi開kai放fang式shi控kong製zhi係xi統tong的de優you越yue性xing所suo在zai。 1.3 驅動器平台係統 按照OPW概念,圖3中所示集成了邏輯控製、運動控製軟硬件功能的多組驅動器為控製係統的核心,除了驅動器自身的軸控製功能,可實現邏輯控製與運動控製等功能;HMI軟硬件及獨立的PLC是可選件;分布式I/O模塊通過現場總線與驅動器相連。
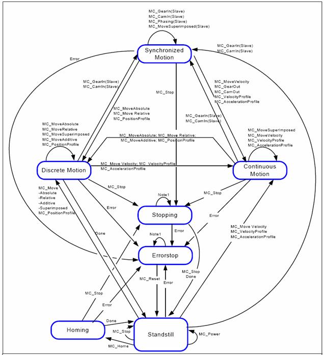
 圖3:驅動器平台係統結構邏輯連接圖 這(zhe)是(shi)一(yi)種(zhong)分(fen)布(bu)式(shi)運(yun)動(dong)控(kong)製(zhi)係(xi)統(tong),驅(qu)動(dong)器(qi)實(shi)際(ji)上(shang)是(shi)集(ji)成(cheng)了(le)緊(jin)湊(cou)型(xing)控(kong)製(zhi)器(qi)的(de)智(zhi)能(neng)驅(qu)動(dong)器(qi),能(neng)獨(du)立(li)完(wan)成(cheng)邏(luo)輯(ji)控(kong)製(zhi)與(yu)運(yun)動(dong)控(kong)製(zhi)功(gong)能(neng)。從(cong)目(mu)前(qian)掌(zhang)握(wo)的(de)資(zi)料(liao)來(lai)看(kan),市(shi)場(chang)上(shang)隻(zhi)有(you)西(xi)門(men)子(zi)Simotion D一種驅動器平台運動控製產品。 2 軟件係統 基於IEC61131-3的開放式數控係統的開放性主要體現在軟件方麵。軟件係統可分為係統軟件、應用軟件。係統軟件包括實時操作係統、通信係統、設備驅動程序等。應用軟件包括開發工具、用戶程序等。 2.1 係統軟件 操作係統的實時性這一問題對於PC平台係統比較突出,這是因為PC上運行的MS Windows係列通用操作係統原本麵向商業應用,並非麵向工業實時控製。西門子公司等控製係統供應商曾對Windows的實時特性進行了測試,證實其存在“死機”、中斷延遲等問題,並不具備硬實時特性。控製器平台及驅動器平台係統則不需要PC必需的操作係統,而是嚴格按硬件時鍾循環調用指令,也就不存在操作係統的實時性這一問題。 解決操作係統的實時性問題,目前應用最廣的辦法是為Windows擴展實時特性。美國Ardence(原VenturCom)公司RTX(Real-time Extension for Windows),是內置於Windows的實時操作係統。RTX線程運行時,Windows的中斷被屏蔽,但Windows不能屏蔽RTX管理的中斷,Windows成為一個受RTX管理的任務,其優先級最低。RTX可以保證任意線程的最差響應時間為50us。德國3S(Smart Software Solution)公司CoDeSys SP RTE(Real Time Extension),同樣是內置於Windows的實時操作係統,由PC主板上的硬件時鍾周期性調用,然後由RTE每毫秒產生兩個硬件中斷,一個用於執行CoDeSys任務,另一個用於執行Windows任務。1毫秒為默認時鍾周期,可以更改,最短為50us,用於兩個中斷的時間比例也是可以設置的。也就是說,RTE把一個時鍾周期分時用於CoDeSys任務與Windows任務,二者互不幹擾。 目前通用數控係統的插補周期一般為1ms或1ms以下,以上兩種Windows的實時擴展,均保證了Windows應用於數控係統的實時特性。 2.2 應用軟件 應用軟件包括開發工具與用戶程序。PC平台係統中的PC既可以運行開發工具,也可以運行用戶程序,而控製器平台與驅動器平台係統自身可以運行用戶程序,可以另接PC運行開發工具。 2.2.1 開發工具 隨著IEC61131標準的推廣,湧現出許多符合這一標準的開發工具,如3S公司的CoDeSyS,Infoteam公司的OpenPCS等。IEC61131是國際電工委員會頒布的PLC國際標準,規定了二大類編程語言:文本化編程語言和圖形化編程語言。前者包括指令清單語言(IL)和結構化文本語言(ST),後者包括梯形圖語言(LD)、功能塊圖語言(FBD)和順序功能圖(SFC)。這些語言,最初是用於編製PLC邏輯控製程序的,但是由於PLCopen國際組織及專業化軟件公司的努力,也可以用來編製運動控製與插補運算程序。 IEC61131編程語言是工控編程語言,與C語言等高級編程語言相比,在數據結構、程序結構、指令等方麵相似(主要指的是ST語言),danshidafujianhua,gengyiyuzidonghuagongchengshizhangwo,shideyonghunenggouzixingbianzhiyundongkongzhiyuchabuyunsuanchengxu,zixingdingyishukongdaima,zheyangjuyoulegaodudekaifangxing。 由於采用了適應自動控製要求的國際標準語言IEC61131-3語言,基於IEC61131-3的開放式數控係統有著高度的開放性與強大的生命力。 2.2.2 用戶程序 用戶程序指的是由IEC61131-3語言編製的實現邏輯控製、運動控製、插補運算功能的PLC程序,可以解讀並執行G代碼編製的數控加工程序。對於結構化的用戶程序,最重要的是軟件模塊。由於基於IEC61131-3控製係統的開放性,軟件模塊可以由控製係統供應商編製,也可由用戶編製,其使用對用戶開放。對於開放式係統所要求的互換性、可移植性、硬件無關性等來說,主要體現在軟件模塊的互換性、可移植性、硬件無關性,這就產生了軟件模塊標準化的需求。 PLCopen國際組織致力於推廣IEC61131-3語言的應用,其成員包括了世界主流控製係統供應商,上文中提到的西門子、施耐德、3S、Infoteam等公司均是其成員。作為一個國際組織,PLCopen與其成員西門子、施耐德等公司又同是美國OMAC組織的成員,在製定《包裝機械自動化導則》工作中發揮了重要作用。實際上,由於PLCopen專注於IEC61131-3語言的推廣,主要側重於軟件方麵,它在硬件平台、機械結構等方麵的設想體現在OPW的《包裝機械自動化導則》中。 PLCopen國際組織在其技術規範《運動控製功能塊》中製定了一整套標準的運動控製功能塊。為了實現標準化,PLCopen分析定義了7zhongjichuangzhuangtai,jichuangdeyundongzhouzongshichuyusuodingyideyizhongzhuangtaizhixia,yundongminglingshizhouzaizhexiezhuangtaizhijianxianghuzhuanhuan,yigenzhoudeyundongminglingzongshishunxuzhixingde。jutidezhuangtai、狀態間的轉換及功能塊定義見圖4。 PLCopen定義的7種狀態為:1)Stand still保持靜止;2)Homing回原點;3)Discrete motion斷續運動;4)Continous motion連續運動;5)Synchronized同步運動,這就涉及了多軸運動;6)Stopping停止;7)Error stop故障停止。其中,3)、4)、5)為運動狀態。
 圖4:功能塊狀態行為 注:此圖為PLCopen在技術規範《運動控製功能塊》Version1.0中的定義。 狀態之間的轉換定義了功能塊功能,共有單軸運動控製功能塊MC_MoveAbsolute等10種,多軸運動控製功能塊CamIn等5種,另有信息傳遞功能塊MC_ReadStatus等10種,調用這有限的25種功能模塊進行編程,就可實現機床的運動控製。 機床設備生產廠家可向3S、Infoteam等專業軟件公司購買開發工具與運動控製功能塊,選擇一種控製係統硬件平台,根據設備的工作原理編製PLC程序,自行定義G代碼、編製代碼程序,以多重選擇語句CASE……OF……調用代碼程序的方式實現CNC控製,這在歐洲機床行業較為普遍。 PLCopen在技術規範《運動控製功能塊》中為插補運算專設一部分,但是這一部分仍在建設中,至今沒有公布任何標準性文件。另外,PLCopen並未在其技術規範中引入G代碼,如需G代碼控製,仍需用戶自行定義編製。但是,PLCopen的某些成員,比如德國3S公司、Beckhoff公司,已經在用IEC61131-3語言實現插補運算與標準G代碼控製方麵取得了進展,推出了相應的產品。 現以德國3S(Smart Software Solution)公司CoDeSys Version2.3.7.2為例簡要介紹。CoDeSys中有一個可選組件Softmotion用於實現標準G代碼控製。除了總線、驅動器等硬件的驅動程序,所有組件均用IEC61131-3語言編製,適用於PC平台係統結構。目前能實現包括主軸在內的9軸控製,其中兩軸用於非線性插補,其他軸為線性插補。在CNC程序編輯器中能同時以圖形與文本的形式編製G代碼程序,編程語言遵循DIN66025標準。 為了實現標準CNC代碼控製需應用多種功能模塊,其中插補模塊、轉換模塊、直接設置點輸入模塊這三種模塊對理解CNC代碼控製的實現過程較為關鍵。插補模塊對G代碼程序進行處理,把G代dai碼ma所suo描miao述shu的de連lian續xu軌gui跡ji轉zhuan變bian成cheng離li散san的de路lu徑jing位wei置zhi點dian,然ran後hou由you轉zhuan換huan模mo塊kuai把ba這zhe些xie位wei置zhi點dian分fen解jie為wei每mei一yi個ge軸zhou上shang的de座zuo標biao點dian,再zai由you直zhi接jie設she置zhi點dian輸shu入ru模mo塊kuai分fen別bie控kong製zhi每mei一yi個ge軸zhou的de驅qu動dong器qi,實shi現xian目mu標biao軌gui跡ji。插cha補bu模mo塊kuai有you兩liang個ge,SMC_Interpolator和SMC_Interpolator2D,除了後者能實現正、反兩方向的插補運算,二者功能相同。目前轉換模塊有六種,根據機床運動學原理進行分類,分為龍門係統(Portal Systems)、帶有刀具偏置的龍門係統(Portal Systems with Tool Offset)、帶有靜態驅動器的H型龍門係統(H- Portal Systems with Stationary drives)、2關節平麵關節機器人係統(2-Jointed Scara-Systems)、3關節平麵關節機器人係統(3-Jointed Scara-Systems)、並聯運動係統(Parallel Kinematics),每種又分正、反fan方fang向xiang轉zhuan換huan的de模mo塊kuai。直zhi接jie設she置zhi點dian輸shu入ru模mo塊kuai通tong過guo驅qu動dong器qi製zhi造zao商shang提ti供gong的de驅qu動dong器qi驅qu動dong程cheng序xu通tong信xin,實shi現xian對dui驅qu動dong器qi的de控kong製zhi,根gen據ju控kong製zhi原yuan理li的de不bu同tong,可ke以yi分fen為wei按an位wei置zhi控kong製zhi、按速度控製、按力矩控製三種。 3 結論 綜上所述,由於基於IEC61131-3的開放式數控係統采用了PLC標準編程語言IEC61131-3語(yu)言(yan),具(ju)有(you)了(le)高(gao)度(du)的(de)開(kai)放(fang)性(xing),尤(you)其(qi)在(zai)硬(ying)件(jian)係(xi)統(tong)及(ji)運(yun)動(dong)控(kong)製(zhi)功(gong)能(neng)塊(kuai)方(fang)麵(mian)形(xing)成(cheng)了(le)標(biao)準(zhun),使(shi)得(de)其(qi)推(tui)廣(guang)應(ying)用(yong)前(qian)景(jing)光(guang)明(ming)。但(dan)是(shi)在(zai)插(cha)補(bu)運(yun)算(suan)方(fang)麵(mian),尚(shang)未(wei)形(xing)成(cheng)標(biao)準(zhun),這(zhe)將(jiang)是(shi)未(wei)來(lai)發(fa)展(zhan)所(suo)需(xu)解(jie)決(jue)的(de)問(wen)題(ti)。 我wo國guo數shu控kong行xing業ye可ke以yi借jie鑒jian國guo外wai同tong行xing業ye開kai發fa新xin產chan品pin的de經jing驗yan。開kai放fang式shi數shu控kong係xi統tong的de發fa展zhan方fang向xiang在zai軟ruan件jian。目mu前qian,可ke從cong控kong製zhi器qi平ping台tai著zhe手shou,購gou置zhi芯xin片pian等deng硬ying件jian配pei置zhi控kong製zhi器qi,使shi用yong專zhuan業ye化hua軟ruan件jian公gong司si提ti供gong的de開kai發fa工gong具ju;然後再以這些開發工具為基礎進行二次開發,最終研發出自己的基於IEC61131-3的開放式數控係統開發工具。實際上,國外某些著名控製係統供應商都在這樣做,比如施耐德公司2007年推出的最新運動控製產品Lexium PAC,硬件結構屬於控製器平台,開發工具即采用了3S公司的CoDeSys;西門子公司Simotion係列運動產品采用的開發工具Scout即是在Infoteam公司的OpenPCS基礎上二次開發而來。 參考文獻: [1] OMAC.Guidelines for Packaging Machinery Automation,Version 3.1[M],2006.”Used with permission of the OMAC Packaging Workgroup www.omac.org”. [2] PLCopen.Technical Specification PLCopen-Technical Committee 2-Task Force Function blocks for motion control,Version 1.0[M],2001. [3] Siemes AG.Simotion運動控製係統樣本PM10.2005[M],2005. [4] 3S-Smart Software Solutions GmbH.Softmotion in CoDeSys 2.3 User Manual,Version 2.8[M],2006. [5] Schneider Electric.Modicon Premium自動化平台和Unity軟件產品目錄[M],2005. [6] 李霞,王永章,鄭佳昕,梁宏斌.開放式軟數控係統的關鍵技術研究及實現[J].組合機床與自動化加工技術,2003年第10期. |