[:產品詳細:]
一、真正的矢量控製
CHV係列變頻器采用ARM(32位)+DSP(16位)雙CPU控製係統,完成真正的電流矢量控製,與V/F控製相比,矢量控製有更大的優越性。
二、模塊化結構
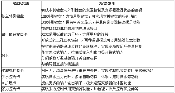
CHV係列變頻器,遵循模塊化設計理念,為客戶營造個性化的使用選擇;根(gen)據(ju)不(bu)同(tong)的(de)行(xing)業(ye)應(ying)用(yong)的(de)特(te)點(dian),設(she)計(ji)不(bu)同(tong)的(de)多(duo)功(gong)能(neng)擴(kuo)展(zhan)卡(ka),將(jiang)行(xing)業(ye)應(ying)用(yong)的(de)解(jie)決(jue)方(fang)案(an)內(nei)置(zhi)於(yu)擴(kuo)展(zhan)卡(ka)中(zhong),用(yong)戶(hu)僅(jin)需(xu)要(yao)一(yi)塊(kuai)擴(kuo)展(zhan)卡(ka),便(bian)能(neng)獲(huo)得(de)行(xing)業(ye)專(zhuan)用(yong)變(bian)頻(pin)器(qi)的(de)功(gong)能(neng),真(zhen)正(zheng)做(zuo)到(dao)低(di)成(cheng)本(ben)實(shi)現(xian)用(yong)戶(hu)定(ding)製(zhi)的(de)係(xi)統(tong)。
三、主要技術參數
1、輸出頻率範圍:0.00~600.00Hz
2、速度控製方式:無PG矢量控製(SVC)、有PG矢量控製(VC)、V/F控製
3、指令通道方式:操作麵板、端子控製、遠程通訊控製
4、頻率給定方式:數字鍵盤給定、模擬量給定(電流、電壓信號)、脈衝頻率給定、遠程通訊給定、多段速給定、簡易PLC給定、PID閉環給定等。可實現給定的組合和給定方式的相互切換,方便現場調試及複雜工藝的要求
5、起動轉矩大:0.5Hz/150% (SVC)、 0Hz/180% (VC)
6、載波頻率範圍:1.0K~16.0KHz;可根據溫度和負載特性自動調整
7、速度控製精度:±0.5%最高速度 (SVC);±0.1%最高速度 (VC)
8、自動電壓調整(AVR):當電網電壓變化時,能自動保持輸出電壓恒定
9、轉矩控製:多種轉矩指令設定方式,可實現真正的張力控製
10、擺頻控製:多種三角波頻率曲線,滿足紡織行業的個性化需求
11、多功能QUICK/JOG鍵:可做多功能按鍵使用,滿足用戶的多種應用要求
12、所有的輸入、輸出端子皆為可編程的,方便用戶的使用
13、高速脈衝輸入、輸出功能:可實現定長控製和脈衝計數
五、可靠性設計
1、全係列獨立風道設計
全係列獨立風道
散熱器安裝方式為櫃體內、櫃體外可選,風扇更換方便,變頻器維護簡單
極大提高了變頻器在紡織、印染、化纖、造紙、拉絲、水泥製造等行業不同的應用環境下長期運行的可靠性
2、寬電網電壓設計
電網輸入電壓在-15%~15%,變頻器可安全運行,用戶無須其他處理
3、18.5KW~90KW變頻器標準配備直流電抗器
提高輸入側功率因數
提高整機效率及熱穩定
有效消除輸入側的高次諧波對變頻器的影響,減少對外圍的幹擾
4、超強的保護功能
為用戶提供多達20多種的故障保護功能,可實現從變頻器到電機、到外圍設備的全方位保護
提供故障自動複位功能,方便常規故障的自動排除
內置雷擊過流保護裝置,有效提高對於感應雷的自我保護功能
5、標準的製造平台
具有防靜電、防腐蝕、防粉塵的三防漆處理工藝
專業化流水生產線
嚴格的生產管理製度










